学习2024新版《公司法》
发布时间:2024-03-21
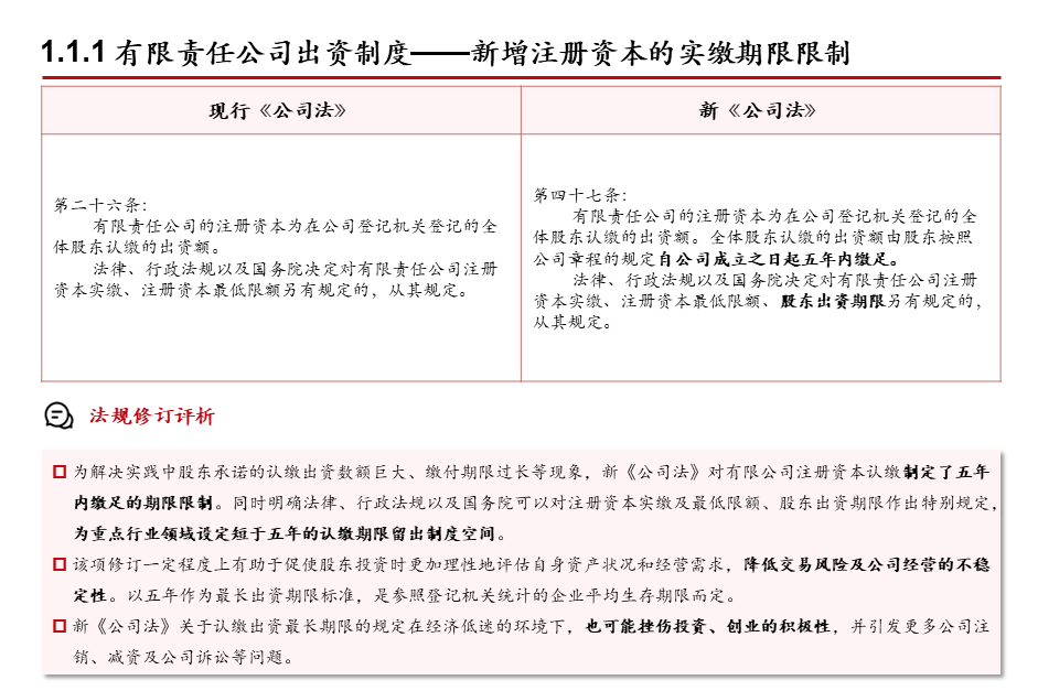
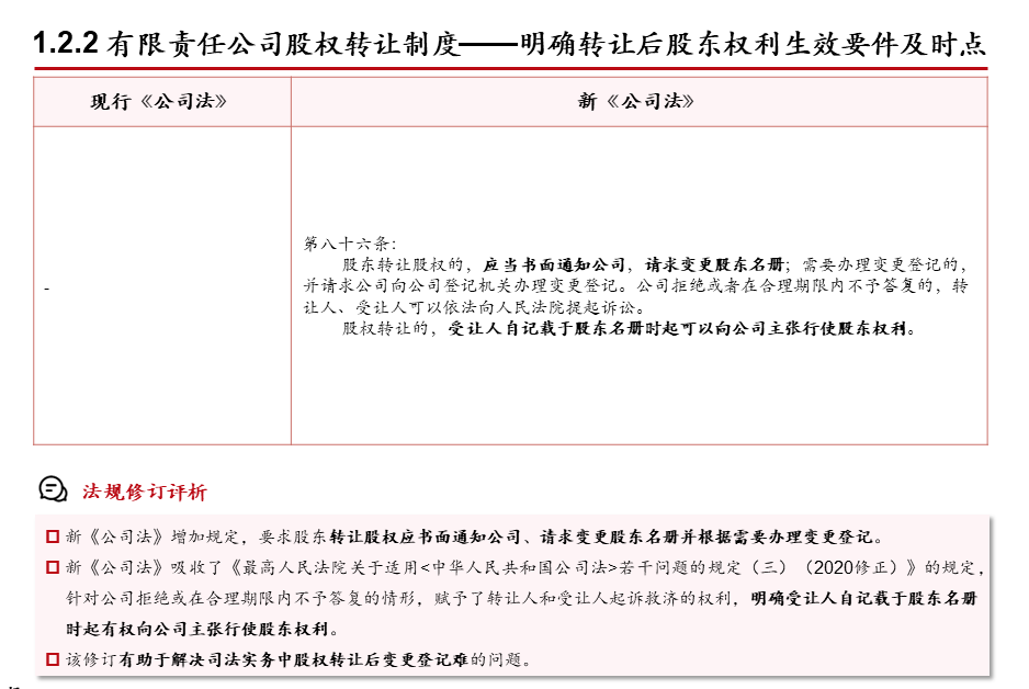
此次新《公司法》是1993年《公司法》以来的第六次修改,也是规模最大的一次修订,共实质性修改112个条文。其中,围绕股东出资的一系列问题额外引人关注。一直以来,股东出资都是投资人和立法关注的焦点,其也大致经历了从“严防死守”到“大胆放开”再到“回归均衡”的整体脉络。总体而言,将于2024年7月1日起施行的新《公司法》对于资本充实性以及外部债权人的保护提升到了相当的高度,这与维护市场经济法治与提高国内营商环境的立法要旨也是完成相符的。


















